Arithmetic, Morality and Nihilism

No one has to accept or believe in the concept of arithmetic anymore than they have to accept or believe in anything else. But, obviously it wouldn’t be very helpful for one not to. There may be no truth to it, but it has a logical foundation that is very difficult to get around, and relevancy to so many things and situations that almost everyone finds important that it would be virtually useless for anyone, at least in most societies, to deny or disbelieve it in anyway.

Anyone can accept and believe in the concept of morality just as they can accept or believe in anything else. But, it wouldn’t be very helpful for one to do so. It has a logical foundation that is very easy to get around, and has so little relevance to things and situations that almost everyone finds important that it would be virtually useless for anyone, at least in most societies, to accept or believe it in anyway.

I’d like to make some distinctions between people who believe truth is only opinion and those who don’t.

The former usually uses both arithmetic and morality but they don’t accept or believe in either in any significant way. The former is in fact just as likely, if not more so, to me a “good” person and “good” mathematician as the latter.

If the former were to claim that the concept of arithmetic had no reality to them, the latter would just say they are being ridiculous. Well that’s how the former would like to respond when people speak of the reality of moral truths.

So in conclusion if one wishes to go by the logic and the real world effects of the concepts they accept, then it’s simple; it’s ridiculous not to take the concept of arithmetic seriously and it’s ridiculous to take the concept of morality seriously. Why should one have it both ways and say some things are to obvious to refute, but the ridiculously obscure concept of morality make sense?

Morality is code for the poison that society has greedily gobbled up when they accepted perverted arithmetic. -1x-1 = -1, just as +1x+1 = +1 but we swallowed down a lie because our priests told us so. With our math corrupted the priests fed us diseased morality to keep us too educated stupid to see the truth.

I don’t entirely understand what you’re saying. Are those strange equations arbitrary to just show what bad arithmetic looks like? It seems x must equal zero, so perhaps you’re saying that the product of morality in any equation is irrelevant.

Whatever you may be saying I at least agree with your sentiment, though this distorted idea of “morality” was taught to me by many people, often outside of any religious capacity.

What these equations are to demonstrate is that our multiplication is corrupt. What kind of thing should negate itself—the very idea is ridiculous to a person who comprehends the truth. They taught us to move and cancel minus signs but at the cost of our moral insight. A people that can’t multiply can’t rebel against their fate, signed and sealed by evil educators.

This made me laugh.

I think truth is infinite, like reality is, and it is real. Even when it’s not an object, it can still be a real phenomenon or process.

I’m sorry, I just don’t understand.

Finite things contain infinite truth. This, true arithmetic reveals:

truth1.jpg

Queer priests’ math can never explain the harmonies of the infinite, and so their morality rings empty.

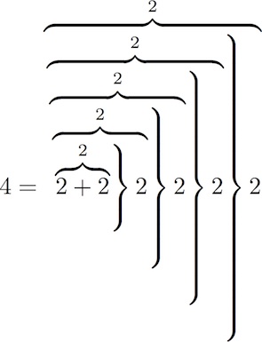
Topdown, I’m not yet sure if your being serious or not, I’d have hear more about your ideas, but even if your ideas are very good, why do you feel the need to speak of priest’s and math in the same sentence? Also, can you explain that image of 2+2, I’m not current on math.

It is impossible to say or do anything in jest. Laughter is always accidental.

Priests and math are of course joined, as they have been since the beginning. The Pythagoreans knew this, for they were both. But the priests who taught us arithmetic are heirs to the tradition of lies handed down from Hebrew slaves and Babylonian whores—the Hebrews took the Babylonians’ pervert numbers and then the Babylonians took the Hebrews’ children. Jesus suckled his calculus from the teats of the Greeks and the Pharisees, and taught the world their oneist lie. In Christ the inverses could only ever be shadows of the positive 1.

This lie destroyed Rome. Without the ability to add and multiply the Romans had nothing to live for but glutting themselves on food and wine, knocking the keystones out of arches, and holding orgies in the ruins. And when they forgot even how to make fish sauce the Germans knew they could march right in and sack the place. The greatest empire in history, undone by the sluttish algebra of a bastard Jew. Without sound mathematics, Western philosophy has been a long existential scream for values that are not their own negations. Even Nietzsche could get only as far as the zero, the negative one still eluded him.

But now finally we are free from gay Jewish mathematics, free to see the true beauty of the integers. Four, as you see, is two twos, which is itself two twos, which is itself two twos, and so on forever. Duality is the rule, not the exception, of the universe. The four corner days confirm this.

This is true. There has always been a close link between mathematics and mysticism. In Greece, the Pythagoreans studied the mystical connection between number, religion, and reality. During the middle ages, it was the monks who passed down all mathematical knowledge. In the 18th century, Bach used the golden ratio in the composition of his music – who hired him? The church. I need not even mention the numerology practiced by Jews and Christians.

The religion (and thus mathematics) of Jesus and his followers caused the Roman Empire to become corrupted by a slave morality. Where once they had sought to exercise their power and dominate weaker nations, they were repressed. Thus fell the strong.

I suddenly realized that, for topdown, ‘x’ is multiplication.

Topdown, when using computer-based text on the internet, * is multiplcation, x is a variable.
-1*-1 = -1 is what topdown was trying to communicate.

Of course, that leaves open the question of what -11 should equal. Presumably that should also equal -1, since anything multiplied by 1 is itself.
so -1
-1 = -1
and
-11=-1
which means
-1
1=-1*-1
divide both sides by -1
1=-1

and this is why nobody agrees with you topdown.
Because your assumptions result in -1=1.

That is merely what you have been recently told.
It is not what actually happened.

The corruption began for an entirely different reason and due to specific other peoples and formulas.
Christianity was the formula to prevent further degradation.